HA I/F適配器 DTA116A621
發布時間:2024-03-14 17:54:39 關鍵詞:龍騰偉業 溫濕度監測 乙烯監測 二氧化碳監測


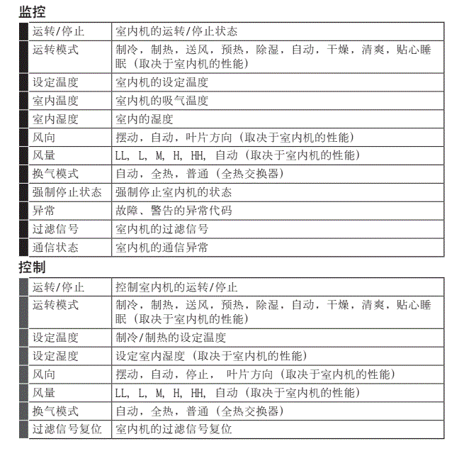
物聯網平臺可快速接入上海吉瓦時能源科技有限公司的HA I/F適配器 DTA116A621,實現數據的采集(支持2G、4G、5G、NB-IOT、Lora、WIFI、LAN、光纖等各類網絡傳輸方式)、存儲(分布式大數據存儲引擎)、展示(二維組態圖展示或三維引擎展示)、分析(各類報表、統計、分析找出安全、管理、節能問題)和告警(郵件、公眾號、短信、電話報警)。且HA I/F適配器 DTA116A621可和其它各類物聯網設備接入統一平臺,無需單獨開發定制。